
HEAD Helpdesk
Your enquiry is our concern!
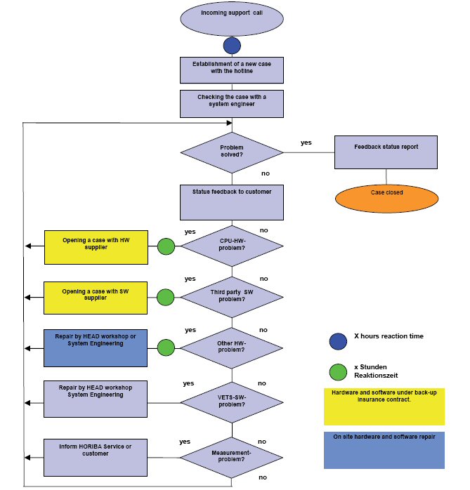
In addition to the failure diagnosis and correction a case management system has been integrated in the hotline process. Information paths and assignments for HORIBA internal divisions and third party vendors are organized here.
Our goal is to react quickly and in a targeted fashion to your enquiry. We have built an organization to guarantee you professional assistance and support. Our engineers and experts provide a smooth support in the case of breakdown. This saves you time and money so that you can run your tests at any time on your test stand.

OUR TASKS
- Clear, standardized processes
- Teamwork support
- Promotion of a direct dialogue with customers
- Categorizing of case types
- Case history giving seamless traceability
- Setting up a knowledge base minimizes redundancies
BENEFITS
- Every enquiry is treated equally
- You receive regular feedback about the status of your enquiry
- As an active communication partner you contribute to product development
- You profit from our experiences
